RF Design
The greatest challenge in a wireless product development is perhaps the design of the RF front end of the product. It poses one of the toughest challenges right from the basic component selection to the system integration. In addition, RF circuits must co-exist with substantial sections of digital/analog circuits, which adds to the complexity and have made the design of RF system boards a slow and highly iterative process.
TTSL can be your one stop destination for all your RF circuit design requirements. We cover the entire spectrum of offerings in RF circuit design like component selection, subsystem design, RF board design, system integration, proto build and testing of various RF parameters. The RF design team at TTSL has a unique combination of specialized professionals working in different areas of RF from subsystem and component level like filters, couplers, switches to system level like transceivers, repeaters and front ends.
RF Design Areas:
- Passives – Filters, Couplers, Power dividers and combiners
- Switches – Switching networks and switch matrix
- Actives – Amplifiers, Oscillators, Frequency synthesizers and Mixers
- RF Board design – Single and Multi layers board with EMI compliance
- System Design – Transceivers, UP/Down Convertors and Repeaters
- Beam forming Networks – Phase shifters, Butler and Blass matrix
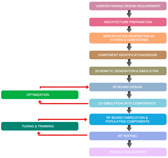
RF Design Flow







